• Welcome Visitor! Please take a few seconds and Register for our forum. Even if you don't want to post, you can still 'Like' and react to posts.

2006 FX Level II 5.0L AWD swap, and the lessons I'm currently learning during this project...


From what I understand there’s no way around pats. If there is enlighten me, it would be so much easier to finish this build. 😁😁

Some ways the PATS can be eliminated is with an SCT x4, a Quarterhorse, or simple ECU Reflashing, and there are also usually plenty of sellers with them on ebay flashed ecus.
 
When adding the PATS module to the truck do I just wire them 4 wires straight to the transceiver and then my two hot wires, and then a ground and one to the LED light? What do I do with them two wires that are the computer data lines? TIA


The full explanation of the wiring is here in post #21

The wire colors are on the spreadsheet in post #12
https://www.therangerstation.com/fo...ning-during-this-project.198323/#post-1913315
 
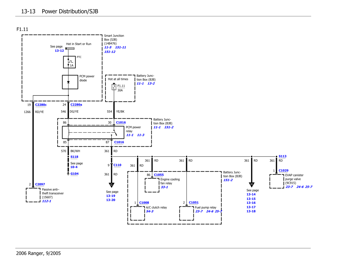
Just an update to the PCM protection Diode, I do not recommend adding this Diode that I had prevously done in the quoted post below (and shown in the top right of the quoted picture). Because I have since discovered that the Smart Junction Box (passenger kickpanel) has a relay and diode on the downstream PCM power feed. Where as the fuse labeled PCM Power from the main engine bay fuse box feeds the PCM Relay, but it is also powering the injectors and couple other things on the circuit. So no reason to add this diode like the explorer had.

The newer Ranger's with the Smart Junction Box in the passenger kickpanel instead of a fuse panel on the left side of the dash/door jamb luckily already have a PCM diode inside the SJB, so your already covered.

Here is the factory 2006 diagram showing the dedicated PCM Diode in the SJB.

Get.png


The 2006 Fuse box has different pins underneath than the 99-01 Explorers did, so having the explorer box didn't help much so I went to the junkyard and depinned some wires from a newer ranger fusebox and added them into two empty spots in the Rangers fuse box, this allow OEM fused inside the OEM box to power up the Alternator Charge wire and the Coilpack Power wire like it would be from the factory. (There are many open/empty fuse locations in the Ranger fuse box, but there are no wire/pins in those locations, so if you add the pins into you can then use the spaces for more active fuses)

I then removed a module from the Explorers fuse box housing which snapped into the empty back right corner of the Ranger box to add the ECU Power DIODE and wired it inline after the ECU power relay already in the box. (The 99-01 Explorers use a Diode (essentially a one way check valve) on the ECU and the 2006 ranger does not (maybe it has one built inside the ECU I'm not sure), most people never use the diode when swapping Expo 5.0s into other vehicles, but I had it and it was super easy to do so I decided to add it in for a layer of protection against any possible shorts from frying the ecu.

index.php
 
Last edited:
The full explanation of the wiring is here in post #21

The wire colors are on the spreadsheet in post #12
https://www.therangerstation.com/fo...ning-during-this-project.198323/#post-1913315
Thanks for the reply I appreciate it. I started the ranger a few days ago the pats worked fine I just had to read your thread thoroughly a few times. Thanks
 
Just an update to the PCM protection Diode, I do not recommend adding this Diode that I explain doing in the quoted post below (an shown in the top right of the quoted picture). Because I have since discovered that the Smart Junction Box (passenger kickpanel) has a diode on the downstream PCM power feed. Where as the fuse labeled PCM Power from the main engine bay fuse box is also powering the injectors and couple other things, the ECU relay and diode standalone downstream. So no need to draw additional amperage than necessary through these low amperage diode.

Here is the factory 2006 diagram showing the dedicated PCM diode in the SJB.

View attachment 97659
I ended up not using the diode I figured the relay would fry if something were to happen anyways and I would just replace it.
 
Right now I am just trying to get all the gauges to work with the 06’ FX4 level ll cluster. The tach and the battery light work don’t know about the speedo I haven’t drove it I still gotta finish the exhaust. I got the temperature to read on the gauge by connecting c115 pin 16 to c110 pin 32 they are both R/WH wire and are both coolant temperature. It don’t read right it eventually pegs the temp gauge out while warming up so I’m thinking that they are calibrated differently. So a few weeks ago I got an instrument cluster out of an 03’ FX4 level ll. I just got a lot of soldering to do to connect the three connectors to connect them to the existing wires. Do you have any spreadsheet on the functions of the wires for the 99 explorer harness to the cluster and the 06’ ranger harness to the cluster? I’m hoping the gauges will work because they are analog instead of dummy lights or digital for the odometer. And that would be nice if my speedometer would work also and I can prove all them fools wrong that said it couldn’t be done! 😂🤣😂🤣

if you have a spreadsheet handy and wouldn’t mind posting it to me, that would be greatly appreciated. You are more help than you know, and you have made this so much easier for me. I’m not a wiring guru like you I mean I can get my way around a wiring diagram and I love soldering.
But it is taxing on the ol’ mind. Thank you for all your help!
 
I got these two diagrams today but all of the wires don’t match up, so is there quite a few wires not being used? Do I just hook up the ones that match up functionality wise, and the ones that don’t just leave them disconnected? The Ranger on the C220B connector, pins 1 and 2 are “computer data line system” but there ain’t none of them on the explorer wiring. TIA!
 

Attachments

  • 99 ford explorer cluster wiring.png
    99 ford explorer cluster wiring.png
    784.3 KB · Views: 113
  • 06 FX4 level ll cluster wiring.png
    06 FX4 level ll cluster wiring.png
    825.4 KB · Views: 125
A wiring spreadsheet on the wires that you connected on the speedo cluster would be greatly appreciated because you said all your gauges worked correctly. TIA
 
There isn't anything special to do there for the cluster, just match up the functions. And yes there will be a couple unused wires.

The ford engine sensors are all the same type of signals they have always used, nothing changed on the engines and the new style clusters just read the same signals and dummy lights are just bulbs, nothing works differently. The new cluster just integrated a bit of additional circuitry for the odometer, gem door chime/ajar, and slosh module combined internally onto a hard PCB, where as the the old one was just flexible trace board, and the only circuity was the slosh module that plugged into it.
 
Last edited:
There isn't anything special to do there for the cluster, just match up the functions. And yes there will be a couple unused wires.

The ford engine sensors are all the same type of signals they have always used, nothing changed on the engines and the new style clusters just read the same signals and dummy lights are just bulbs, nothing works differently. The new cluster just integrated a bit of additional circuitry for the odometer, gem door chime/ajar, and slosh module combined internally onto a hard PCB, where as the the old one was just flexible trace board, and the only circuity was the slosh module that plugged into it.

Well I got everything back together on the truck and the gauges and tach work correctly, except the speedometer/odometer is not working. I hooked up the Pin# 5 VSS gry/blk on the truck harness plug-in C220A to the Pin# 1 SPEED INPUT gry/blk on the explorer harness C287. And I hooked all the other wires up that accommodate the earlier cluster speedometer like the ground, constant power wire and the hot in run or start wire yet it don’t work. I sure would like to know what you did differently to get your speedo to work correctly. Any input you can give me on this would be greatly appreciated! TIA again.

PS: the factory gauge cluster would not work correctly, the temperature gauge was calibrated differently and the tach was off also because it was for a 6 cylinder.
 
Well I got everything back together on the truck and the gauges and tach work correctly, except the speedometer/odometer is not working. I hooked up the Pin# 5 VSS gry/blk on the truck harness plug-in C220A to the Pin# 1 SPEED INPUT gry/blk on the explorer harness C287. And I hooked all the other wires up that accommodate the earlier cluster speedometer like the ground, constant power wire and the hot in run or start wire yet it don’t work. I sure would like to know what you did differently to get your speedo to work correctly. Any input you can give me on this would be greatly appreciated! TIA again.

PS: the factory gauge cluster would not work correctly, the temperature gauge was calibrated differently and the tach was off also because it was for a 6 cylinder.

You should investigate further SJB wire use if there are leftovers for speedo. I am no engine swap expert. But I recently broke my 05 cluster due to a bad dimmer switch LED, it worked again after I pulled the SJB logic fuse for 10 mins, fuse 10 I believe. Went from an unresponsive cluster, to one that worked besides speedometer and odometer after replacing LEDs inside cluster, to a fully functional cluster after pulling the SJB logic fuse. No idea why this worked, maybe someone smarter can interpret it better.

05 3.0 v6, if it means anything. Best of luck
 
You should investigate further SJB wire use if there are leftovers for speedo. I am no engine swap expert. But I recently broke my 05 cluster due to a bad dimmer switch LED, it worked again after I pulled the SJB logic fuse for 10 mins, fuse 10 I believe. Went from an unresponsive cluster, to one that worked besides speedometer and odometer after replacing LEDs inside cluster, to a fully functional cluster after pulling the SJB logic fuse. No idea why this worked, maybe someone smarter can interpret it better.

05 3.0 v6, if it means anything. Best of luck



sounds like a manual parameter reset.
 
Well I got everything back together on the truck and the gauges and tach work correctly, except the speedometer/odometer is not working. I hooked up the Pin# 5 VSS gry/blk on the truck harness plug-in C220A to the Pin# 1 SPEED INPUT gry/blk on the explorer harness C287. And I hooked all the other wires up that accommodate the earlier cluster speedometer like the ground, constant power wire and the hot in run or start wire yet it don’t work. I sure would like to know what you did differently to get your speedo to work correctly. Any input you can give me on this would be greatly appreciated! TIA again.

PS: the factory gauge cluster would not work correctly, the temperature gauge was calibrated differently and the tach was off also because it was for a 6 cylinder.
Hoping for a reply almost a year after this was posted, but I’m curious if you’ve had luck or figured it out? I’m in the exact same boat where I have swapped out for the older cluster for all of the dummy gauges and proper temp reading but the only thing that won’t work is my speedo.. I hooked up an OBDII reader tonight and have seen the vss km/ph work properly with no movement on the Speedo gauge. Is it maybe because I’m still temporarily using the 05 ranger diff and vss sensor?
 
Hoping for a reply almost a year after this was posted, but I’m curious if you’ve had luck or figured it out? I’m in the exact same boat where I have swapped out for the older cluster for all of the dummy gauges and proper temp reading but the only thing that won’t work is my speedo.. I hooked up an OBDII reader tonight and have seen the vss km/ph work properly with no movement on the Speedo gauge. Is it maybe because I’m still temporarily using the 05 ranger diff and vss sensor?
 
You have to use the Explorer 4WABS in place of the Ranger 4WABS but to do that you have to swap out the ABS pump because the modules will not interchange on them. I have all of the wiring spreadsheets that I have done that makes it very easy. You just line the wires up and solder them together. I documented everything that I have done to it for the wiring and I made spreadsheets of everything. If you’re interested in them, just let me know. I made them up to help other people.
 

Sponsored Ad


Sponsored Ad

Special Events

Events TRS Was At This Year

TRS Events

Member & Vendor Upgrades

For a small yearly donation, you can support this forum and receive a 'Supporting Member' banner, or become a 'Supporting Vendor' and promote your products here. Click the banner to find out how.

Recently Featured

Want to see your truck here? Share your photos and details in the forum.

TRS Latest Video

TRS Merchandise

Follow TRS On Instagram

TRS Sponsors


Sponsored Ad


Sponsored Ad


Amazon Deals

Sponsored Ad

Back
Top